Geodienste-Standards des OGC
OGC-Dienste sind WebServices, die durch das Open Geospatial Consortium (OGC) spezifiziert wurden und dort als beschriebene Schnittstellen-Standards hinterlegt sind. Die reinen Dienste-Standards werden durch weitere Standards für den Geodatenbereich ergänzt, die ihrerseits weitere Anwendung finden.
OGC-Dienste bilden das tragende Gerüst der Geodateninfrastruktur. Mit Hilfe der durch OGC erarbeiteten Standards werden Geodaten interoperabel nutzbar wie es der §1 des Niedersächsischen Geodateninfrastrukturgesetzes (NGDIG) vorschreibt und wie es das Architekturkonzept der GDI-DE vorsieht.
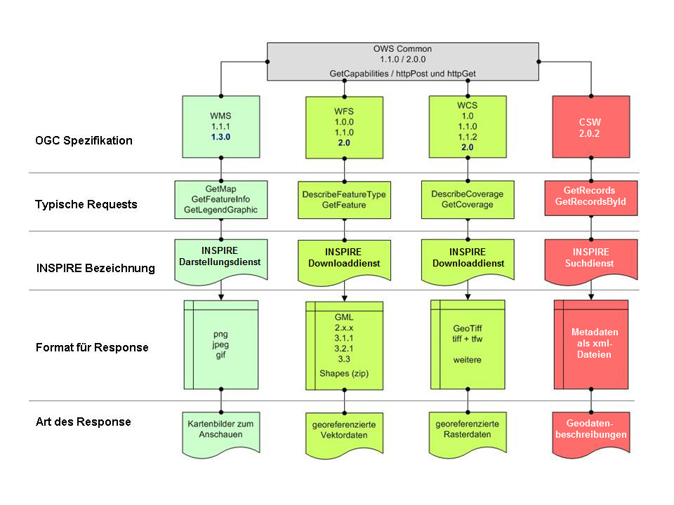
An Stelle von lokal vorliegenden Geodaten in herstellereigenen Vektorformaten tritt die Übermittlung in Form von standardisierten Dateiformaten wie z. B. GML (Geography Markup Language). Das Aussehen von Vektoren kann mit Hilfe von StyledLayerDescriptor (SLD) und SymbologyEncoding (SE) gestaltet werden. Die Gestaltungsregeln können mit Hilfe des Standards auch ohne konkrete Dateninhalte weitergegeben oder anderen zur Verfügung gestellt werden. Eine Auswahl unter allen Vektordaten zu treffen ermöglich die Technik des FilterEncoding (FE). Kartenbilder und Kartendaten können im Wunschformat aus Diensten abgerufen werden.
Für eine „on-the-fly“-Ansicht können Karten z. B. per WebMapService (WMS) oderWebMapTileService (WMTS) abgerufen werden. Um Daten lokal ablegen zu können, werden Vektordaten über einen WebFeatureService (WFS) bereitgestellt. Multidimensionale- oder Rasterdaten werden über den Standard WebCoverageService (WCS) zum Download angeboten.
Vorteile der Nutzung von OGC-Diensten
Ein Pluspunkt der Nutzung von OGC-Diensten ist die ad hoc Verfügbarkeit von Geodaten und Geodatenbeschreibungen (Metadaten). Wenn Sie OGC-Dienste nutzen, greifen Sie zudem stets auf aktuelle Geodaten zu, die über standardisierte Schnittstellen ausgeliefert werden.
Bieten Sie deshalb Ihre Daten per WMS zum Anschauen oder per WFS / WCS zum Download an. Einmal eingerichtet, vermindert sich der Aufwand zum Bereitstellen Ihrer Daten auf ein Minimum. Es entfallen sämtliche Wartezeiten, die sich üblicherweise für den Kunden zwangsläufig während der Aufbereitung der abzugebenden Daten von Hand oder teilautomatisiert ergeben. Der Pflegeaufwand einer einmal eingerichteten Schnittstelle ist deutlich geringer als eine beständige Organisation und Aufbereitung der lokalen Datenablage.
Zeit wird durch die Standardisierungen bei der Recherche nach Geodaten, dem Bezug oder der Datenabgabe gespart. Ebenso läuft der Import von Geodaten durch das Bereitstellen der Geodaten in standardisierten Dateiformaten kontrolliert ab.
Das gewohnte Geoinformationssystem (GIS) kann weiterhin eingesetzt werden. Der Umstieg auf ein anderes GIS, welches womöglich kostengünstiger oder Ihren Anforderungen im Arbeitsalltag besser gewachsen ist, ist ebenso möglich. Die größere Unabhängigkeit von Speziallösungen bringt eine bessere Vernetzung fachlich unterschiedlicher Geodatenbestände und eine bessere Vernetzung für Sie und Ihr Arbeitsumfeld.
Neue Techniken erfordern weiterführende Kenntnisse
All diesen Vorteilen steht auch ein Nachteil entgegen. - Sie benötigen entsprechendes Know-How, um von den neuen Techniken der Geodateninfrastruktur profitieren zu können. Diese weiterführenden Kenntnisse möchten wir Ihnen in dieser Rubrik im auf verständliche Art und Weise näher bringen. Eine Reihe von Leitfäden ergänzt die angesprochenen Themen oder steht gar als Erstinformation zur Verfügung, wenn Sie sich in ein Thema neu einarbeiten möchten. Sie finden in der Regel alle Informationen in zwei Gruppen untergliedert, je nachdem, ob Sie vorhaben, Dienste zu nutzen oder selbst Dienste bereitzustellen.
Artikel-Informationen

